

Optische Nitratmessung
Im Projekt optische Nitratmessung beschäftigen wir uns mit der Optimierung der Parameter für die Algorithmen zur Anpassung der gemessenen Absorptionsspektren an die Kalibrierspektren. Als Messinstrument für die Absorptionsspektren kommt ein ProPS der Firma TriOS zum Einsatz.
Funktionsweise der optischen Nitratmessung
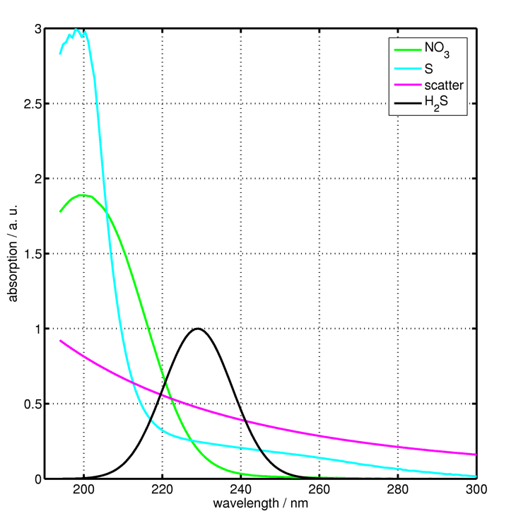
Da Nitrat im Wasser ultraviolette Strahlung absorbiert, kann man durch Messung der Absorption auf die Konzentration des Nitrats schliessen. Erschwert wird diese Messung durch den Umstand, das auch andere Inhaltsstoffe des Seewassers (wie z.B. die Salze, Nitrit, Gelbstoffe und Schwefelwasserstoff) im UV-Bereich absorbieren. Daher muss zur Bestimmung der Nitratkonzentration ein Absorptionsspektrum aufgenommen werden (also die Absorption bei vielen Wellenlängen gleichzeitig gemessen werden).
Das gemessene Absorptionsspektrum wird dann mittels eines mathematischen Algorithmus an eine Kombination aus den Kalibrierspektren angepasst. Bei dieser Anpassung gibt es eine Reihe von Parametern (z.B. der Wellenlängenbereich des Spektrums, das Zulassen negativer Konzentrationen (die physikalisch zwar nicht sinnvoll sind, unter Umständen die Anpassung jedoch verbessern) und die Anzahl der einbezogenen Kalibrierspektren). Die Optimierung dieser Parameter für den Einsatz in der Ostsee ist ein Gegenstand unserer Arbeit. Dabei arbeiten wir mit der Arbeitsgruppe Allgemeine Meereschemie zusammen, die die Vergleichsmessungen mittels bewährter Labormethoden durchführt.
Einen Vergleich zwischen den Resultaten aus der optischen Absorptionsmessung (rot) und im Labor bestimmten Nitrat- und H2S-Konzentrationen von Wasserproben aus verschiedenen Becken der Ostsee zeigen die folgenden Grafiken.

Während die Übereinstimmung für die (wenigen) H2S Daten sehr gut ist, zeigen die Nitratkonzentrationen teilweise Abweichungen von bis zu 8 µmol/l, generell aber ist der Fehler unter 3 µmol/l. Es sollte aber noch einmal darauf hingewiesen werden, dass die optische Messmethode nicht an die Genauigkeit der Labormethode zur Bestimmung der Nitratkonzentration heranreichen wird. Der Wert der optischen Messung liegt in der hohen Messgeschwindigkeit, die es erlaubt dynamische Änderungen in der Nitratkonzentration schnell zu erfassen.